还敢制售假“布洛芬”,假N95口罩?严厉打击!

来源:新华社     日期:2023-01-19

1

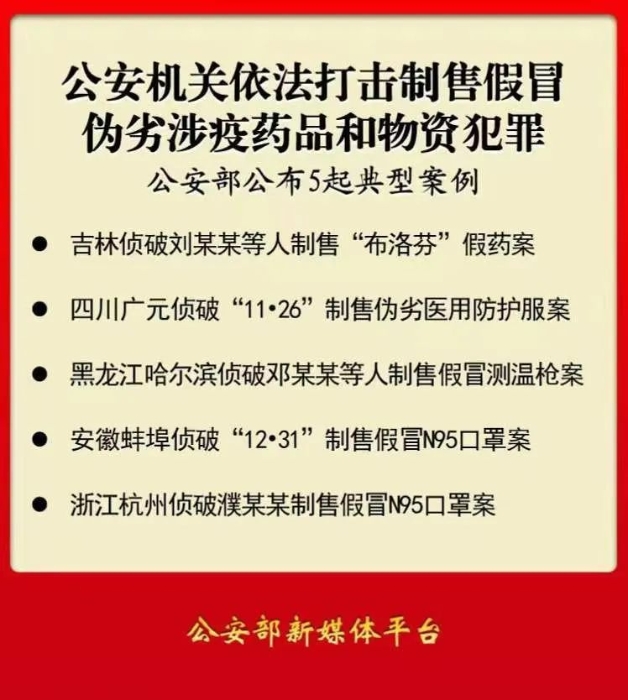
公安部公布打击制售假冒伪劣涉疫药品和物资犯罪5起典型案例

我国疫情防控进入新阶段以来,全国公安机关食药侦部门紧盯涉疫药品和物资犯罪形势特点,与有关行政主管部门密切协作,依法严厉打击制售假冒伪劣涉疫药品和物资违法犯罪活动,切实保障了人民群众生命健康安全,有效服务了疫情防控工作大局。公安部1月16日公布5起典型案例。

吉林侦破刘某某等人制售“布洛芬”假药案。近日,吉林省公安机关根据工作中发现线索,侦破一起制售“布洛芬”假药案,捣毁生产窝点1处,抓获犯罪嫌疑人1人,现场查获“布洛芬”假药2万余粒。经查,2022年12月中旬,犯罪嫌疑人刘某某通过网络购买布洛芬原料、空胶囊和胶囊灌装器,在其家中私自灌装生产“布洛芬”假药2万余粒,简单分包后打算通过微信朋友圈销售牟利,被公安机关及时查获。截至案发,涉案“布洛芬”假药尚未售出。  

四川广元侦破“11·26”制售伪劣医用防护服案。近日,四川省广元市公安机关根据市场监管部门通报线索,侦破一起制售伪劣医用防护服案,查封流水生产线6条,捣毁生产、仓储窝点5处,抓获犯罪嫌疑人18人,现场查获伪劣医用防护服5.8万套、假冒商标标识18万张、各类包材12.8万件,涉案金额2900余万元。经查,犯罪嫌疑人周某某等人设立多处窝点,使用假冒包材将“白板”防护服包装成某品牌医用防护服,通过网络和下线经销商对外销售。  

黑龙江哈尔滨侦破邓某某等人制售假冒测温枪案。近日,黑龙江省哈尔滨市公安机关根据举报线索,侦破一起制售假冒测温枪案,捣毁制假工厂1个,抓获犯罪嫌疑人3人,现场查获假冒测温枪5000余支、假防伪标识6万余个,涉案金额800余万元。经查,犯罪嫌疑人邓某某低价采购电子元件,委托代工厂组装,贴牌生产假冒某品牌的测温枪,销售给犯罪嫌疑人车某、张某某,随后该2人以低于正品20%的价格对外批发销售。  

安徽蚌埠侦破“12·31”制售假冒N95口罩案。近日,安徽省蚌埠市公安机关根据工作中发现线索,侦破一起制售假冒N95口罩案,捣毁涉案窝点8处,抓获犯罪嫌疑人9人,现场查获假冒N95口罩50余万只,假冒商标标识400余万个,涉案金额1000余万元。经查,2022年以来,犯罪嫌疑人熊某某等人大量购买“白板”N95口罩,租赁厂房设立2处生产窝点,组织人员非法生产N95口罩并对外销售。  

浙江杭州侦破濮某某制售假冒N95口罩案。近日,浙江省杭州市公安机关根据市场监管部门通报线索,侦破一起制售假冒N95口罩案,现场查获假冒口罩7万余只、各类包材10万余件。经查,2022年12月以来,犯罪嫌疑人濮某某通过网络购买“白板”N95口罩,使用假冒包材非法生产N95口罩,并加价对外销售。  

公安部有关负责人表示,全国公安食药侦部门将保持对制售假冒伪劣涉疫药品和物资等犯罪的严打高压态势,有力维护人民群众生命健康安全和社会秩序稳定。