来源:四川互联网联合辟谣平台 日期:2023-11-01
近日,有四川宜宾市民拍到夜晚一艘小船行驶在宜宾三江口江面上,船上有数名人员,有人负责划桨,有人将渔网放入江中和从江中拉起的画面。视频中,拍摄者称“水幕电影过来一点点正对三江口,有渔船在打鱼,正在下网。”

网传视频截图
该视频在网络平台传播后,引发宜宾市民广泛讨论。有市民称是在进行科研调查,也有市民认为是有人在夜晚非法捕捞,请求相关部门回应。
针对网友疑问,10月29日上午,封面新闻记者咨询了宜宾市农业农村局相关负责人,该负责人告诉记者,视频中是科研机构在进行科研调查,有合法捕捞资质。
“长江十年禁捕后,要对江河渔业资源的恢复情况进行监测,来准确掌握资源的恢复现状,对于大江大河,是省级以上的部门来组织实施,这几年也一直在持续。”该负责人称,因为一些鱼类特殊的生活习性,白天捕捞很难捕到鱼,所以选择夜晚作业。
该负责人也表示,科研机构在特捕时会悬挂特捕的旗帜,随身要携带特捕的批文,一方面是接受群众的监督,一方面接受其他相关部门监督,视频引起误解可能是夜晚群众看不清楚,才会有怀疑态度。

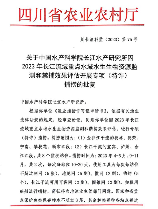
关于中国水产科学院长江水产研究所因2023年长江流域重点水域水生生物资源监测和禁捕效果评估开展专项(特许)捕捞的批复
此外,根据记者从宜宾市翠屏区有关部门获取的四川省农业农村厅川长渔科监(2023)第75号《关于中国水产科学院长江水产研究所因2023年长江流域重点水域水生生物资源监测和禁捕效果评估开展专项(特许)捕捞的批复》资料显示,长江干流的宜宾、泸州、合江江段,共8个监测站位。捕捞时间为:2023年4-6月、9-11月,共2次,每次每站位10-20天。
资料写明,捕捞使用工具为每次每站位不超过刺网(5张)、地笼网(5副)、撒网(2副)、钓钩(5个),长江干流可用百袋网(2副)、圆锥网(2副)。如租用船舶进行捕捞,需征得当地渔业主管部门同意。国家和省重点保护鱼类保存标本不超过3尾,其余种类每种各站点每次保存标本不超过50尾,其它渔获物经常规生物学测量后放回捕捞水城。
翠屏区相关负责人告诉记者,捕捞起来的鱼最后会放归到天然水域,对于非法捕捞的行为,政府部门会严厉打击,也希望广大群众不信谣不传谣。