来源:工信部信息通信管理局网站 日期:2023-12-14
近日,工信部通报
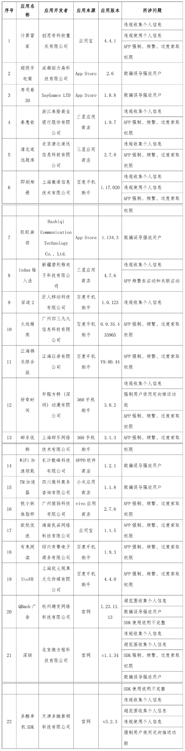
最新一批侵害用户权益行为的APP
快看看你手机里有没有?
工业和信息化部通报
存在问题的APP(SDK)名单

APP侵犯个人权益案例屡见不鲜
使用APP时怎样才能
更好保护个人信息呢?
1.切记要通过官方渠道下载APP,尽量不要从第三方外链下载,当不使用该APP时,及时注销账号或者取消账号授权。
2.谨慎授权APP获取各种权限,如麦克风、手机通讯录、相册、地址等重要权限。
3.不随意连接陌生WiFi,一些不法分子将免费Wi-Fi投放在公共场所,当用户连接后,他们就会通过认证页面、木马程序等手段获取用户隐私信息,从而带来安全隐患。
4.注册登录时谨慎提交个人信息,尤其是绑定身份证、银行卡,上传面部识别特征时,更需确认APP的安全性。
5.谨慎向APP内的第三方链接提供个人信息,也不要通过第三方链接或页面直接下载安装一些不明来源的APP。